Ett avrundningstips
Avrundningar kan ofta lappaihop en geometri som blivit lite mindre strålande än vad vi kanske önskat oss.
Två exempel.
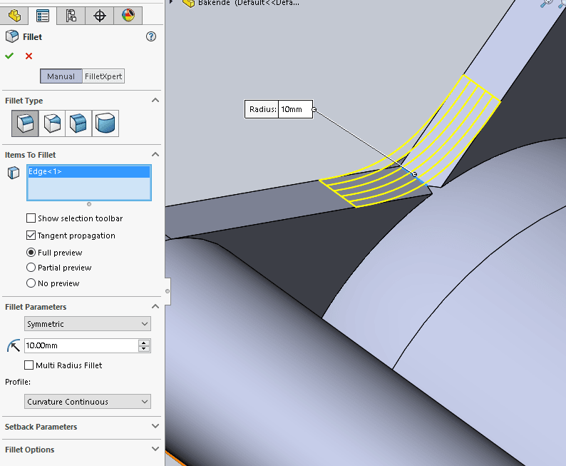
- Vanlig kantavrundning kan i detta fallet hjälpa oss att bli av med den lilla sprickan.


2. Om det istället skulle se ut såhär ska ni prova med FaceFillet. Välj Kurvaturkontinuerliga fillets så blir resultatet ännu bättre.



[contact-form-7 id=”1358″ title=”CTA-bloggpost”]
