Hållfasthetsanalys på sammanställning
Att göra hållfasthetsberäkningar på enskilda detaljer tycker nog många är ganska rakt på sak. Sammanställningar däremot kan te sig lite svårare. I den här artikeln ska vi försöka avmystifiera sammanställningsberäkningar och komma med lite tips som förhoppningsvis gör upplevelsen mer njutbar. Nu kör vi!
Det är här är modellen vi ska räkna på. Det är en sammanställning bestående av två balkar, två vinkeljärn samt ett antal skruvar och muttrar instoppade från Toolboxen. Det vi vill göra är att hålla i den vertikala balken och ansätta en nedböjande kraft vid änden på den horisontella balken.

Det första steget är att definiera vår study. Vi ger den ett beskrivande namn (det går att byta namn i efterhand) och väljer beräkningstypen ”Static”. Notera att det finns en bock längst ner i kommdot som ger oss möjlighet att konvertera våra toolbox-detaljer till något som kallas Bolt Connectors. Vi skippar det för stunden och återkommer till detta lite senare.

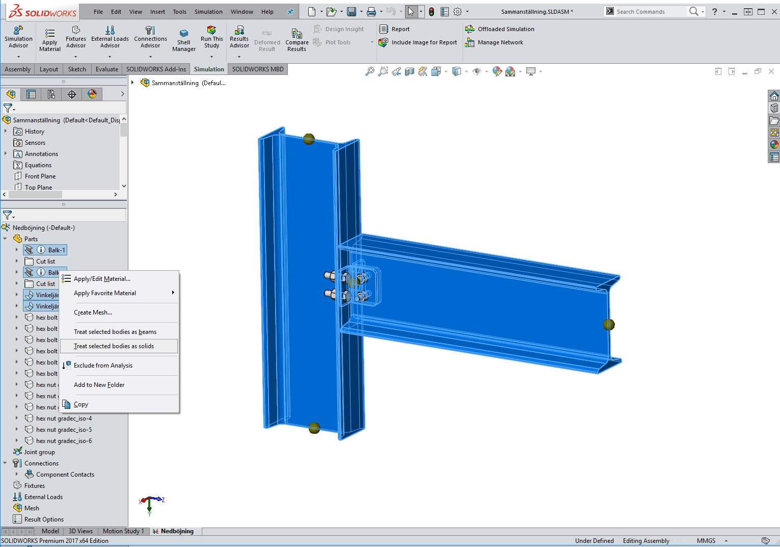
Med körningen skapad kan det vara läge och titta igenom analysträdet och vad det är vi har fått egentligen. Främst tänker jag här på att titta i parts-mappen. Simulation är ju så fiffigt beskaffat att det föreslår vilken sorts element som skall användas till de olika geometrierna baserat på hur de är ritade. Har man en detalj ritad med Sheet Metal-modulen så kommer Simulation förslå skalelement för den geometrin. Samma gäller om detaljen bara är ytor. Har man istället en detalj ritad med Weldment-modulen så kommer programmet förslå balkelement. I alla övriga fall föreslår programmet solida element.
I bilden nedan kan vi se att balkarna föreslås meshas med balkelement och vinkeljärnen med skalelement. Skruvar och muttrar däremot blir solider. Balkar och skal är förträffliga på att snabba upp och förenkla beräkningar av stora modeller men i det här fallet tror jag vi kan komma undan med använda solida element.

För att byta elementstyp markerar vi de berörda bitarna i trädet, högerklickar och väljer Treat selected bodies as solids. Värt att notera att vi på samma vis kan konvertera till övriga elementstyper också.

Med elementstyp valt går vi vidare i uppsättningen. Det är alltid en god idé att försäkra sig om att vi har koll på hur de ingående komponenterna i sammanställningen sitter ihop med varandra. Ett enkelt sätt att ta reda på det är att använda kommandot Interference detection (finns under fliken Evaluate). Kommandot kan hjälpa oss med två saker, dels huruvida geometrier överlappar varandra, dels om de ligger dikt an mot varandra. I första läget, med bocken urbockad, ser vi att våra fästelement kolliderar med omkringliggande geometri.

Med bocken i däremot ser vi var geometrier liggar yta mot yta med varandra. Detta är intressant då detta är ställen där Simulation automatiskt kommer bonda ihop geometrierna.

För att komma runt problemet med den överlappande geometrin exkluderar vi alla fästelement och ersätter dem med bolt connectors. Det är detta vi hade möjligheten att få gjort automatiskt när vi skapade vår study. Förutom att vara enklare att räkna på så ger dessa oss också möjligheten att förspänna våra bultförband.

Sista steget innan vi kan köra igång beräkningen är att se över kontaktvillkoren. Som nämnts ovan så är alltid startläget att den globala kontakten är satt till bonded. På så vis kommer allt som från början är i kontakt med varandra att bondas ihop.

Vill vi frångå detta någonstans kan vi där definiera ett contact set. Dessa körs mellan ytor/kanter och har företräde före den globala kontakten.

Med allt detta på plats börjar vi bli redo att köra beräkningen. I kommande artiklar kommer vi diskutera meshning samt resultattolkning. Väl mött då!
