Move Face
Om man har fått en fil och importerat den i SOLIDWORKS som enpart och den har oregelbundna höjder på en extrude och man ska ändra höjden, hur gör man då på enklast sätt?
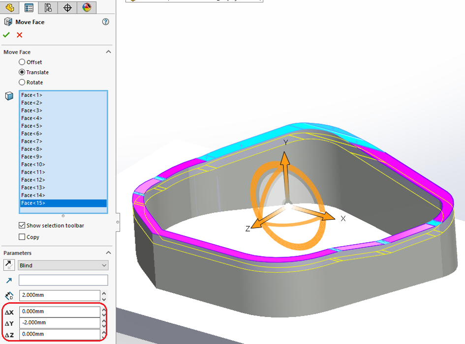
Jo, man kan använda Move Face för att förlänga eller korta höjden.

De rödmarkerade ytorna är de som ska flyttas ner.

Klicka på Insert > Face > Move för att starta kommandot.

Välj sedan Translate och klicka därefter i markerad ruta.

Markera sedan alla ytor som ska flyttas, skriv sedan in hur mycket ytorna ska flyttas i y-led, sätt ett minustecken om den ska flyttas ner (-2 mm i detta exempel).
Klicka sedan på gröna bocken och då får man resultatet nedan.

Klart!
/Stefan
