Påskägg
Såhär i påsktider sitter väl de flesta och grunnar på hur man modellerar och renderar en skål med ägg i SOLIDWORKS och Visualize? Såhär gjorde jag …

Börja med att rita ägget. En style spline gör jobbet enkelt att få till en mjuk och följsam kontur.

En revolve senare är ägget klart. Applicera ett lämpligt apperance på parten och justera färgen.

Då omväxling sägs förnöja så gjorde jag en vit variant också m h a ett display state.

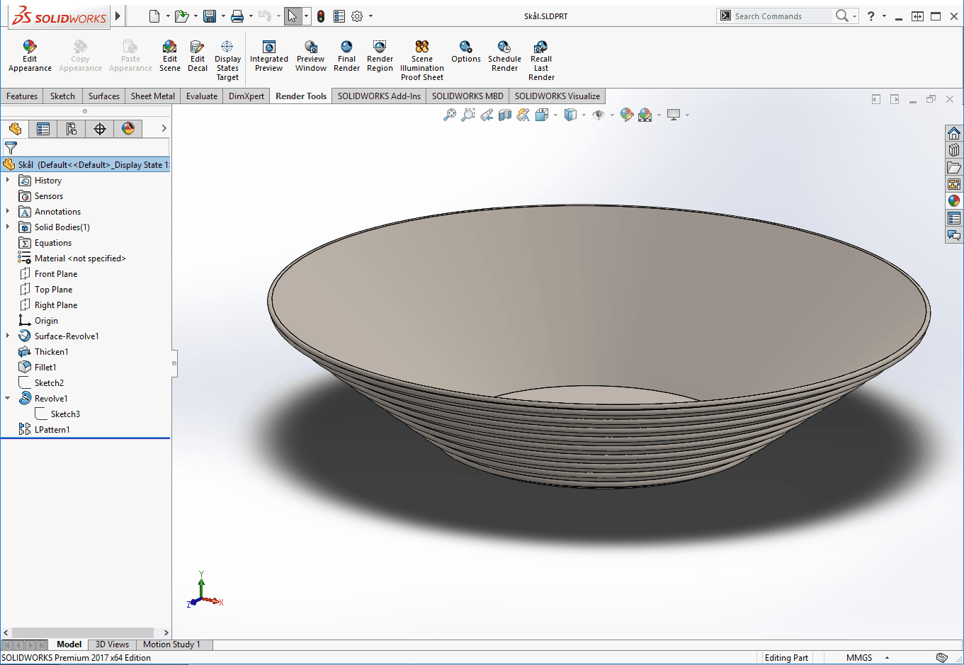
Nästa ägg till knäckning blev skålen. Här får man chansen att släppa fram sin kreativa ådra. Utsmyckningarna på utsidan åstadkoms med ett linjärt mönster med optionen Vary sketch.

Hur får vi i äggen i skålen då? Starta en sammanställning och sätt in skålen som första komponent. Fyll därefter på med ägg efter behag. Se till att dessa inte mate:as fast utan ligger helt löst. Försök också placera dem ovanför skålen och se till att de inte överlappar varandra. Här kan Interference detection vara behjälpligt om man känner sig osäker.

För att få äggen i skålen skall vi använda oss av animeringsgränssnittet. Aktivera fliken Motion Study 1. I rullisten i ovankant byter vi från Animation till Basic Motion.

För att få äggen att falla ned i skålen behöver vi två saker. Den första är kontakt. Detta för att ägg och skål skall känna av varandra.

Den andra är gravitation.

Tryck sedan på Play-knappen och se hur äggen tumlar ner i skålen.
För att rendera en film av detta kan vi enkelt lyfta över animeringen till Visualize m h a den nya integrationen i SOLIDWORKS 2017.

Visualize startar automatiskt och allt är på plats. Det som återstår är att möjligen justera utseenden och sedan animera ut filmen.

Trettio minuter senare blev resultatet detta!
Glad påsk!
